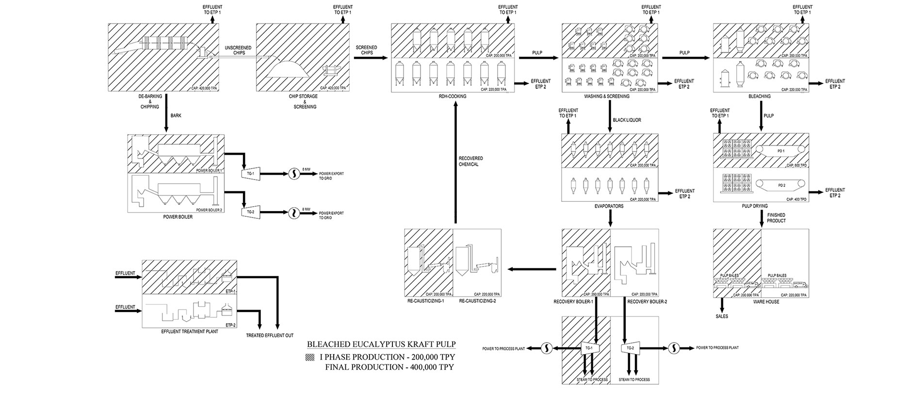
Power Plant9.8MWe Bio Mass Power Plant Read more Pulpmill Project400,000 TPY Bleached Pulp Project Read more 2 MWe Bio Mass Power Plant Commissioned in 2013 100000 TPY Unbleached Kraft Pulp 00 Days 200000 TPY Bleached Pulp 00 Days